Business Venture

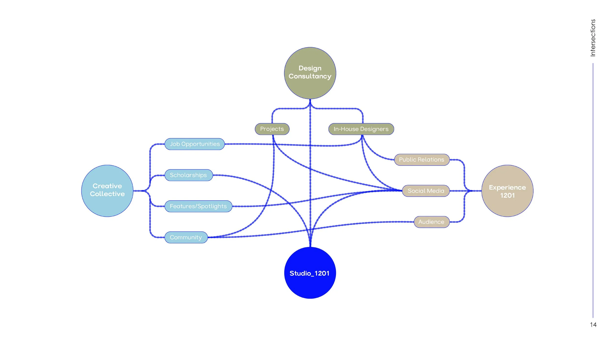
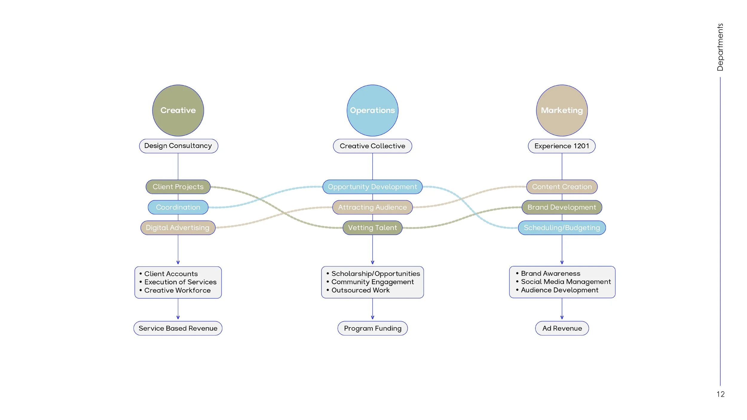
Studio_1201

Year

2017 - 2022

Location

United States - Miami, Florida. + Ann Arbor, Michigan.

Role

Co-Founder, Design Consultant, Project Manager.

 

Studio_1201

Studio_1201 is a multi-disciplinary design consultancy that merges contemporary technology and timeless design elements to develop unique design solutions. Aiming to cultivate an image for entrepreneurs, business owners, scientists, creatives, and all who seek to put their own work out into the world. By focusing on our human-based design process, we enhance our results with technology to provide the best possible solution for all. Our clientele consists of small businesses across the US and internationally.

Generated over $100k in total revenue, with a 600% increase in annual revenue from 2019.
• Directed the completion of 55+ projects, including client communication and project management.
• Modernised the logistics systems to produce records, report performance, and form business insights.
• Counselled with company heads and CEOs on digital development strategies for their companies.

website link

View Studio_1201spefic projects below.

Next
Next

Center for Entrepreneurship